Mike Peebles' Two Tube Regen Kit mashup

    Analog Dial         Page 1         Page 2        Schematic       
 
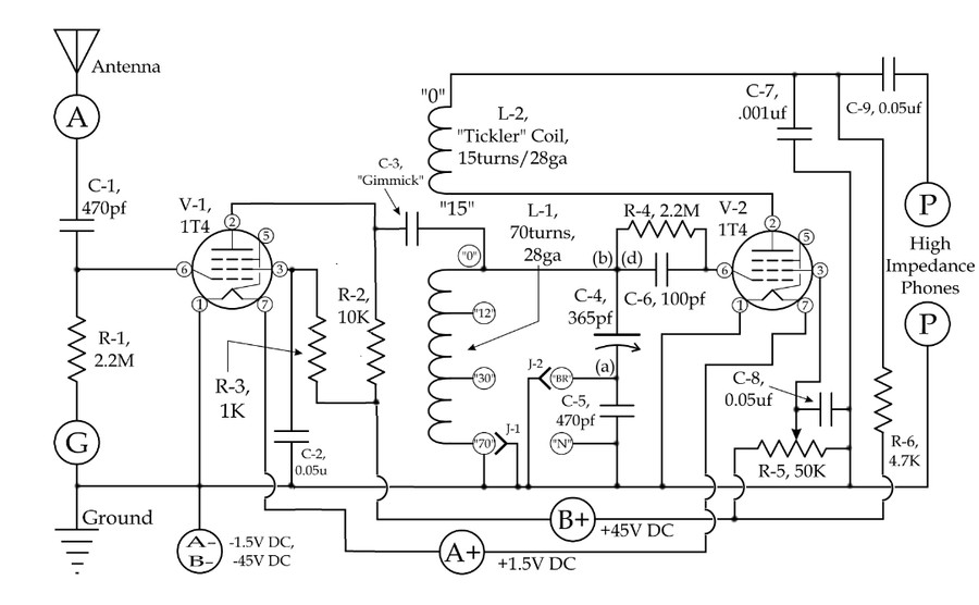
The PO-425 kit schematic.
The full manual can be found  here  Visit  peeblesoriginals.com

 
 

 
UPDATE 2020: Mike Peebles no longer sells this radio, but a clone can be purchased from Antique Electronic Supply.

This concludes our broadcast day.

 
 Back